技术文档
方法相同入参 AOP 使用说明
Shopee 刊登业务梳理文档
亚马逊刊登相关业务知识
刊登监控设计方案
亚马逊跟卖设计
Fanno 刊登业务梳理文档
日志收集 方案设计
PIB 刊登方案设计
Temu 刊登方案设计
ShopTokenInfo Aop集成MBC方案
香港定时卡刊登任务方案
push-message 、receive-message 省流方案
OZON 刊登方案设计
Lazada视频上传方案
广州同步店铺框架搭建
Shopify翻版
Amazon交接
TikTok 由global模式切换replicate模式调研
tiktok 折扣活动对接方案
Target 初期调研
本文档使用 MrDoc 发布
-
+
首页
Temu 刊登方案设计
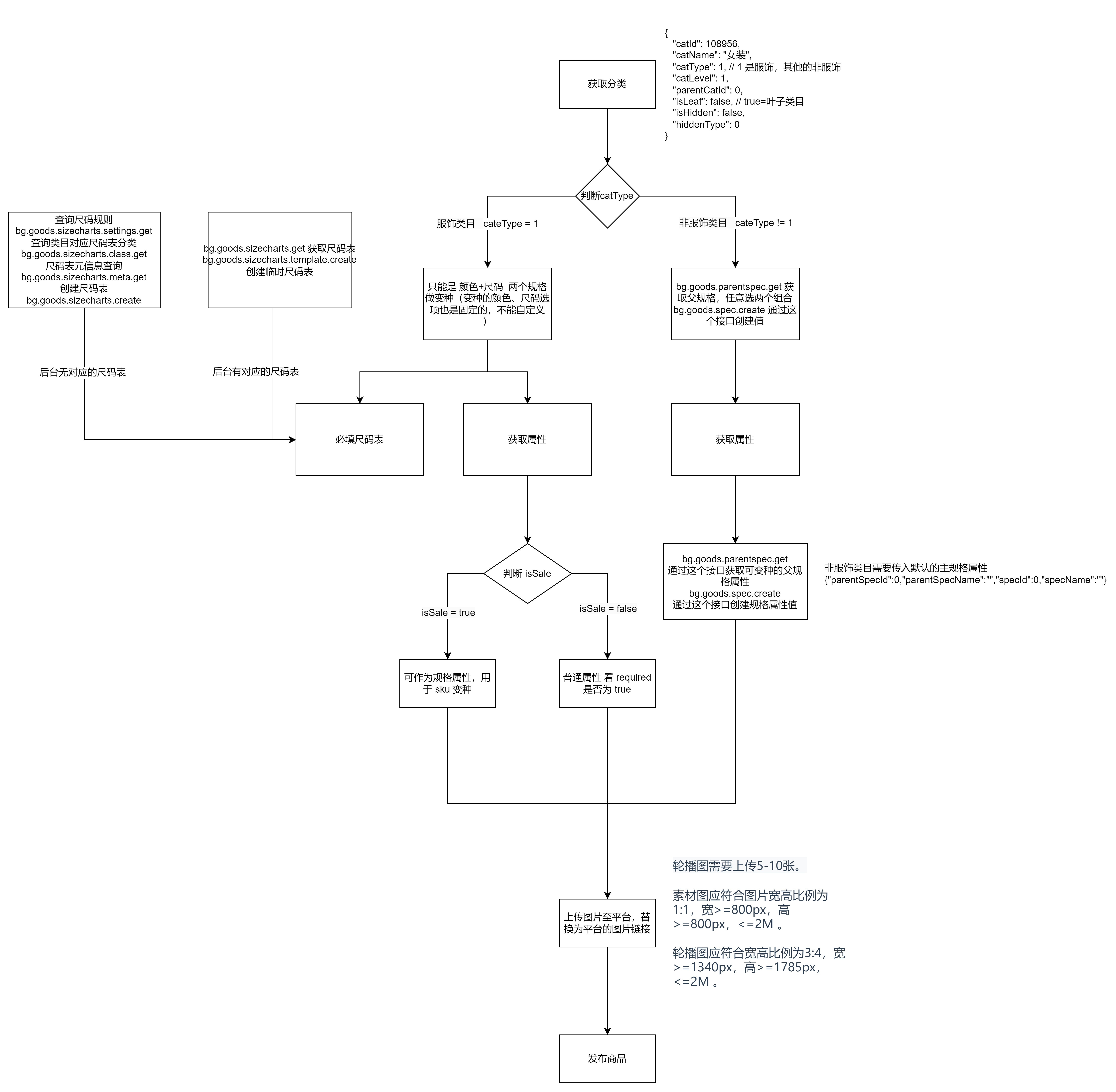
# 😐 TEMU 架构  # 😐 刊登流程  # 😐 香港程序 ```mdc-open-api-information```:调度中心基础信息入口 ```mdc-open-api-publish```:调度中心刊登入口 ```mdc-open-api-product```:调度中心在线商品入口 ```mps-temu-product```:temu 刊登和在线商品 ```mps-temu-meta```:temu 元数据 # 😐 注意点 > ```SPU```:标准化产品单位,通用的SPU是商品信息聚合的最小单位,是一组可复用、易检索的标准化信息的集合,该集合描述了一个产品的特性。通俗点讲,属性值、特性相同的商品就可以称为一个SPU. > ```SKC```:库存颜色单位,SKC是指单款单色,C是指color颜色。SKC最早来源于服装行业,由于早期做服装销售的公司IT水平低,上系统前由手工盘点和记录,每一款每一个颜色有多少就可以,不记录尺码,因此单款单色就是最小库存管理单位。 > ```SKU```:库存量单位,SKU即库存进出计量的单位,可以是以件、盒、个、托盘等为单位。电商中的SKU是用来定价和管理库存的,是指一款商品,每款都有出现一个 SKU,便于电商品牌识别商品,避免混淆与发错货。 > 长宽高单位为 mm,重量单位为 mg,填写体积与重量,材积重量一定要小于实际重量。长宽高最大限制为 299.9cm,重量最大限制 99999.9g。 > 填写货品规格时,服装类目下,一个 SPU 下最多有 20 个 SKC,一个 SKC 下最多有 24 个 SKU。 填写货品规格时,一个 SPU 下最多有 400 个 SKU。 > 类目和属性模板匹配,1)按照类目属性规则填写;2)自定义勾选两个销售属性做变种。3)以上两种都不符合,则表示类目未开放。 > 如果类目 catType=1,要求必填尺码表。 > 上传的图片里面不能有中文字符,可以有英文字符。 > 模特名称只能是英文,加数字都不可以。 > 接口 QPS 是 1s/15次,类目 10s/ 10次。 > 平台没有删除的接口,也没有商品状态(后台显示的状态只针对需要上传资质证书的货品才操作的,例如医疗产品要医疗资格证书等) > 平台编辑接口只能编辑尺码图,其他信息不可编辑。 > 轮播图需要上传5-10张。 > 素材图应符合图片宽高比例为1:1,宽>=800px,高>=800px,<=2M 。 > 轮播图应符合宽高比例为3:4,宽>=1340px,高>=1785px,<=2M 。 # 😐 服饰类目刊登成功数据: ```json { "cat1Id": 27011, "cat2Id": 28946, "cat3Id": 28947, "cat4Id": 39107, "cat5Id": 0, "cat6Id": 0, "cat7Id": 0, "cat8Id": 0, "cat9Id": 0, "cat10Id": 0, "productName": "这是一个测试的连衣裙-mb", "carouselImageUrls": ["https://img.kwcdn.com/product/enhanced_images/717ae8088d40a84e5888f9178e2af720_enhanced.jpg", "https://img.kwcdn.com/product/enhanced_images/2df1db7a0613db8cd7f9172067064126_enhanced.jpg", "https://img.kwcdn.com/product/enhanced_images/889166cc696c1a661b505aa5c308377b_enhanced.jpg", "https://img.kwcdn.com/product/enhanced_images/283e5dcccf1c175913ced6df9da104cf_enhanced.jpg", "https://img.kwcdn.com/product/enhanced_images/923f30b3bff069ede54c8b17ce67e1b0_enhanced.jpg"], "materialImgUrl": "https://img.kwcdn.com/product/enhanced_images/80b510835660492b94565742931f1033_enhanced.jpg", "productPropertyReqs": [{ "vid": 604, "valueUnit": "", "pid": 21, "templatePid": 474953, "numberInputValue": "", "propValue": "交叉", "propName": "细节", "valueExtendInfo": "", "refPid": 83 }, { "vid": 210, "valueUnit": "", "pid": 7, "templatePid": 474956, "numberInputValue": "", "propValue": "否", "propName": "是否透明", "valueExtendInfo": "", "refPid": 24 }, { "vid": 248, "valueUnit": "", "pid": 10, "templatePid": 474954, "numberInputValue": "", "propValue": "渐变色", "propName": "图案", "valueExtendInfo": "", "refPid": 26 }, { "vid": 25920, "valueUnit": "", "pid": 67, "templatePid": 474955, "numberInputValue": "", "propValue": "成人", "propName": "适用人群", "valueExtendInfo": "", "refPid": 115 }, { "vid": 205, "valueUnit": "", "pid": 6, "templatePid": 474959, "numberInputValue": "", "propValue": "中弹", "propName": "面料", "valueExtendInfo": "", "refPid": 22 }, { "vid": 1250, "valueUnit": "", "pid": 23, "templatePid": 474962, "numberInputValue": "", "propValue": "上紧身下宽松", "propName": "类型", "valueExtendInfo": "", "refPid": 84 }, { "vid": 647, "valueUnit": "", "pid": 24, "templatePid": 474964, "numberInputValue": "", "propValue": "秋/冬", "propName": "季节", "valueExtendInfo": "", "refPid": 76 }, { "vid": 26004, "valueUnit": "", "pid": 4, "templatePid": 474965, "numberInputValue": "", "propValue": "可机洗且可干洗", "propName": "护理说明", "valueExtendInfo": "", "refPid": 20 }, { "vid": 149, "valueUnit": "", "pid": 3, "templatePid": 474967, "numberInputValue": "", "propValue": "基础款", "propName": "风格", "valueExtendInfo": "", "refPid": 19 }, { "vid": 44, "valueUnit": "", "pid": 1, "templatePid": 474969, "numberInputValue": "", "propValue": "灯芯绒", "propName": "材质", "valueExtendInfo": "", "refPid": 12 }, { "vid": 35197, "valueUnit": "", "pid": 1364, "templatePid": 479289, "numberInputValue": "", "propValue": "微弹", "propName": "面料弹性", "valueExtendInfo": "", "refPid": 1352 }], "productSpecPropertyReqs": [{ "templatePid": 474944, "pid": 13, "refPid": 63, "propName": "颜色", "propValue": "米白色", "vid": 433, "valueUnit": "", "parentSpecName": "颜色", "parentSpecId": 1001, "specName": "米白色", "specId": 15060, "valueGroupId": 1, "valueGroupName": "白色系" }, { "templatePid": 474944, "pid": 13, "refPid": 63, "propName": "颜色", "propValue": "白色", "vid": 376, "valueUnit": "", "parentSpecName": "颜色", "parentSpecId": 1001, "specName": "白色", "specId": 2001, "valueGroupId": 1, "valueGroupName": "白色系" }, { "templatePid": 474945, "pid": 14, "refPid": 65, "propName": "尺码", "propValue": "L", "vid": 319, "valueUnit": "", "parentSpecName": "尺码", "parentSpecId": 3001, "specName": "L", "specId": 11002, "valueGroupId": 2, "valueGroupName": "中国码" }, { "templatePid": 474945, "pid": 14, "refPid": 65, "propName": "尺码", "propValue": "M", "vid": 317, "valueUnit": "", "parentSpecName": "尺码", "parentSpecId": 3001, "specName": "M", "specId": 9005, "valueGroupId": 2, "valueGroupName": "中国码" }], "productSkcReqs": [{ "previewImgUrls": ["https://img.kwcdn.com/product/enhanced_images/717ae8088d40a84e5888f9178e2af720_enhanced.jpg", "https://img.kwcdn.com/product/enhanced_images/2df1db7a0613db8cd7f9172067064126_enhanced.jpg", "https://img.kwcdn.com/product/enhanced_images/889166cc696c1a661b505aa5c308377b_enhanced.jpg", "https://img.kwcdn.com/product/enhanced_images/283e5dcccf1c175913ced6df9da104cf_enhanced.jpg", "https://img.kwcdn.com/product/enhanced_images/923f30b3bff069ede54c8b17ce67e1b0_enhanced.jpg"], "mainProductSkuSpecReqs": [{ "specId": 2001, "parentSpecName": "颜色", "parentSpecId": 1001, "specName": "白色" }], "productSkuReqs": [{ "thumbUrl": "https://img.kwcdn.com/product/enhanced_images/717ae8088d40a84e5888f9178e2af720_enhanced.jpg", "productSkuSpecReqs": [{ "specId": 2001, "parentSpecName": "颜色", "parentSpecId": 1001, "specName": "白色" }, { "specId": 11002, "parentSpecName": "尺码", "parentSpecId": 3001, "specName": "L" }], "supplierPrice": 1000150, "productSkuWhExtAttrReq": { "productSkuWeightReq": { "value": 500 }, "productSkuSensitiveLimitReq": {}, "productSkuVolumeReq": { "len": 10, "width": 10, "height": 10 }, "productSkuSensitiveAttrReq": { "isSensitive": 0, "sensitiveList": [] } }, "extCode": "white-L" }, { "thumbUrl": "https://img.kwcdn.com/product/enhanced_images/717ae8088d40a84e5888f9178e2af720_enhanced.jpg", "productSkuSpecReqs": [{ "specId": 2001, "parentSpecName": "颜色", "parentSpecId": 1001, "specName": "白色" }, { "specId": 9005, "parentSpecName": "尺码", "parentSpecId": 3001, "specName": "M" }], "supplierPrice": 1000150, "productSkuWhExtAttrReq": { "productSkuWeightReq": { "value": 500 }, "productSkuSensitiveLimitReq": {}, "productSkuVolumeReq": { "len": 10, "width": 10, "height": 10 }, "productSkuSensitiveAttrReq": { "isSensitive": 0, "sensitiveList": [] } }, "extCode": "white-M" }], "extCode": "" }, { "previewImgUrls": ["https://img.kwcdn.com/product/enhanced_images/717ae8088d40a84e5888f9178e2af720_enhanced.jpg", "https://img.kwcdn.com/product/enhanced_images/2df1db7a0613db8cd7f9172067064126_enhanced.jpg", "https://img.kwcdn.com/product/enhanced_images/889166cc696c1a661b505aa5c308377b_enhanced.jpg", "https://img.kwcdn.com/product/enhanced_images/283e5dcccf1c175913ced6df9da104cf_enhanced.jpg", "https://img.kwcdn.com/product/enhanced_images/923f30b3bff069ede54c8b17ce67e1b0_enhanced.jpg"], "mainProductSkuSpecReqs": [{ "specId": 15060, "parentSpecName": "颜色", "parentSpecId": 1001, "specName": "米白色" }], "productSkuReqs": [{ "thumbUrl": "https://img.kwcdn.com/product/enhanced_images/717ae8088d40a84e5888f9178e2af720_enhanced.jpg", "productSkuSpecReqs": [{ "specId": 15060, "parentSpecName": "颜色", "parentSpecId": 1001, "specName": "米白色" }, { "specId": 11002, "parentSpecName": "尺码", "parentSpecId": 3001, "specName": "L" }], "supplierPrice": 1000150, "productSkuWhExtAttrReq": { "productSkuWeightReq": { "value": 500 }, "productSkuSensitiveLimitReq": {}, "productSkuVolumeReq": { "len": 10, "width": 10, "height": 10 }, "productSkuSensitiveAttrReq": { "isSensitive": 0, "sensitiveList": [] } }, "extCode": "rice-L" }, { "thumbUrl": "https://img.kwcdn.com/product/enhanced_images/717ae8088d40a84e5888f9178e2af720_enhanced.jpg", "productSkuSpecReqs": [{ "specId": 15060, "parentSpecName": "颜色", "parentSpecId": 1001, "specName": "米白色" }, { "specId": 9005, "parentSpecName": "尺码", "parentSpecId": 3001, "specName": "M" }], "supplierPrice": 1000150, "productSkuWhExtAttrReq": { "productSkuWeightReq": { "value": 500 }, "productSkuSensitiveLimitReq": {}, "productSkuVolumeReq": { "len": 10, "width": 10, "height": 10 }, "productSkuSensitiveAttrReq": { "isSensitive": 0, "sensitiveList": [] } }, "extCode": "rice-M" }], "extCode": "" }], "sizeTemplateIds": [1738942], "showSizeTemplateIds": [1738942] } ``` # 😐 非服饰类目刊登成功数据: ```json { "cat1Id": 2542, "cat2Id": 4290, "cat3Id": 4423, "cat4Id": 0, "cat5Id": 0, "cat6Id": 0, "cat7Id": 0, "cat8Id": 0, "cat9Id": 0, "cat10Id": 0, "productName": "这是一个测试的手机-mb", "carouselImageUrls": ["https://img.kwcdn.com/product/open/2022-12-28/1672214442761-9863ae75bad44a2cbd4e3e1d96e7af66-goods.jpeg", "https://img.kwcdn.com/product/open/2022-12-28/1672214524306-eee940a3b7bd409393634b0079682052-goods.jpeg", "https://img.kwcdn.com/product/open/2022-12-28/1672214580308-d82f27a917d0491a819568e8ad0da6b2-goods.jpeg", "https://img.kwcdn.com/product/open/2022-12-28/1672218841587-7bfea048807645f09d651166db81206c-goods.jpeg", "https://img.kwcdn.com/product/open/2022-12-28/1672218897919-19b16994cf5244bc86572f01747bd85a-goods.jpeg"], "materialImgUrl": "https://img.kwcdn.com/product/open/2022-12-28/1672214580308-d82f27a917d0491a819568e8ad0da6b2-goods.jpeg", "productPropertyReqs": [{ "vid": 3631, "valueUnit": "", "pid": 165, "templatePid": 401844, "numberInputValue": "", "propValue": "USB", "propName": "连接技术", "valueExtendInfo": "", "refPid": 170 }, { "vid": 2048, "valueUnit": "", "pid": 84, "templatePid": 401846, "numberInputValue": "", "propValue": "液晶显示器", "propName": "显示类型", "valueExtendInfo": "", "refPid": 117 }, { "vid": 16583, "valueUnit": "", "pid": 97, "templatePid": 401848, "numberInputValue": "", "propValue": "内置sos按键", "propName": "特征", "valueExtendInfo": "", "refPid": 185 }, { "vid": 16669, "valueUnit": "", "pid": 611, "templatePid": 401850, "numberInputValue": "", "propValue": "自动", "propName": "拍摄模式", "valueExtendInfo": "", "refPid": 302 }, { "vid": 16550, "valueUnit": "", "pid": 606, "templatePid": 401852, "numberInputValue": "", "propValue": "语音识别", "propName": "生物识别安全功能", "valueExtendInfo": "", "refPid": 150 }, { "vid": 29254, "valueUnit": "", "pid": 83, "templatePid": 401853, "numberInputValue": "", "propValue": "无认证", "propName": "认证", "valueExtendInfo": "", "refPid": 116 }, { "vid": 2533, "valueUnit": "", "pid": 114, "templatePid": 401855, "numberInputValue": "", "propValue": "不防水", "propName": "防水等级", "valueExtendInfo": "", "refPid": 136 }, { "vid": 16663, "valueUnit": "", "pid": 610, "templatePid": 401857, "numberInputValue": "", "propValue": "单卡", "propName": "SIM 卡插槽数", "valueExtendInfo": "", "refPid": 461 }, { "vid": 16600, "valueUnit": "", "pid": 608, "templatePid": 401859, "numberInputValue": "", "propValue": "拨号", "propName": "人机界面输入", "valueExtendInfo": "", "refPid": 156 }, { "vid": 13039, "valueUnit": "", "pid": 420, "templatePid": 401863, "numberInputValue": "", "propValue": "安卓", "propName": "操作系统", "valueExtendInfo": "", "refPid": 318 }, { "vid": 11630, "valueUnit": "", "pid": 414, "templatePid": 401865, "numberInputValue": "", "propValue": "简单的移动", "propName": "载体", "valueExtendInfo": "", "refPid": 463 }, { "vid": 5230, "valueUnit": "", "pid": 239, "templatePid": 401867, "numberInputValue": "", "propValue": "720p", "propName": "视频捕捉分辨率", "valueExtendInfo": "", "refPid": 256 }, { "vid": 16553, "valueUnit": "", "pid": 607, "templatePid": 401869, "numberInputValue": "", "propValue": "2克", "propName": "蜂窝技术", "valueExtendInfo": "", "refPid": 162 }, { "vid": 16626, "valueUnit": "", "pid": 609, "templatePid": 401871, "numberInputValue": "", "propValue": "2022", "propName": "型号年份", "valueExtendInfo": "", "refPid": 182 }, { "vid": 16653, "valueUnit": "", "pid": 530, "templatePid": 401873, "numberInputValue": "", "propValue": "480x320", "propName": "解析度", "valueExtendInfo": "", "refPid": 161 }, { "vid": 16544, "valueUnit": "", "pid": 605, "templatePid": 401875, "numberInputValue": "", "propValue": "4", "propName": "纵横比", "valueExtendInfo": "", "refPid": 464 }, { "vid": 16557, "valueUnit": "", "pid": 364, "templatePid": 401877, "numberInputValue": "", "propValue": "USB类型c", "propName": "连接器类型", "valueExtendInfo": "", "refPid": 183 }], "productSpecPropertyReqs": [], "productSkcReqs": [{ "previewImgUrls": ["https://img.kwcdn.com/product/open/2022-12-28/1672214442761-9863ae75bad44a2cbd4e3e1d96e7af66-goods.jpeg", "https://img.kwcdn.com/product/open/2022-12-28/1672214524306-eee940a3b7bd409393634b0079682052-goods.jpeg", "https://img.kwcdn.com/product/open/2022-12-28/1672214580308-d82f27a917d0491a819568e8ad0da6b2-goods.jpeg", "https://img.kwcdn.com/product/open/2022-12-28/1672218841587-7bfea048807645f09d651166db81206c-goods.jpeg", "https://img.kwcdn.com/product/open/2022-12-28/1672218897919-19b16994cf5244bc86572f01747bd85a-goods.jpeg"], "mainProductSkuSpecReqs": [{ "specId": 0, "parentSpecName": "", "parentSpecId": 0, "specName": "" }], "productSkuReqs": [{ "thumbUrl": "https://img.kwcdn.com/product/open/2022-12-28/1672214442761-9863ae75bad44a2cbd4e3e1d96e7af66-goods.jpeg", "productSkuSpecReqs": [{ "specId": 20019, "parentSpecName": "颜色", "parentSpecId": 1001, "specName": "red" }], "supplierPrice": 1000150, "productSkuWhExtAttrReq": { "productSkuWeightReq": { "value": 125000 }, "productSkuSensitiveLimitReq": {}, "productSkuVolumeReq": { "len": 85, "width": 50.5, "height": 3 }, "productSkuSensitiveAttrReq": { "isSensitive": 0, "sensitiveList": [] } }, "extCode": "" }], "extCode": "" }], "sizeTemplateIds": [], "showSizeTemplateIds": [] } ``` # 😐 授权账号 测试环境 >url: public static String URL = "https://kj-openapi.htjdemo.com/openapi/router"; >app_key: public static String APP_KEY = "25024d432e7fca5dbe410335a8c2fb37"; > app_secret public static String APP_SECRET = "ff6e55cb758e336d2cad7858e716f626a9439011"; 正式环境1 >url: public static String URL = "https://kj-openapi.pinduoduo.com/openapi/router"; >app_key: public static String APP_KEY = "a389119033fcdb356389f1e324b95627"; > app_secret public static String APP_SECRET = "69e6dc59e57c67d5bbc5f826bc5b5194cb89879c"; 正式环境2 >url: public static String URL = "https://kj-openapi.pinduoduo.com/openapi/router"; >app_key: public static String APP_KEY = "c0a02c79bf17d582306f4f5b0ca1330e"; > app_secret public static String APP_SECRET = "761988b75c2163e8b39b21c61d8e4a740285c432";
chenjunan
2023年2月22日 16:17
转发文档
收藏文档
上一篇
下一篇
手机扫码
复制链接
手机扫一扫转发分享
复制链接
Markdown文件
分享
链接
类型
密码
更新密码